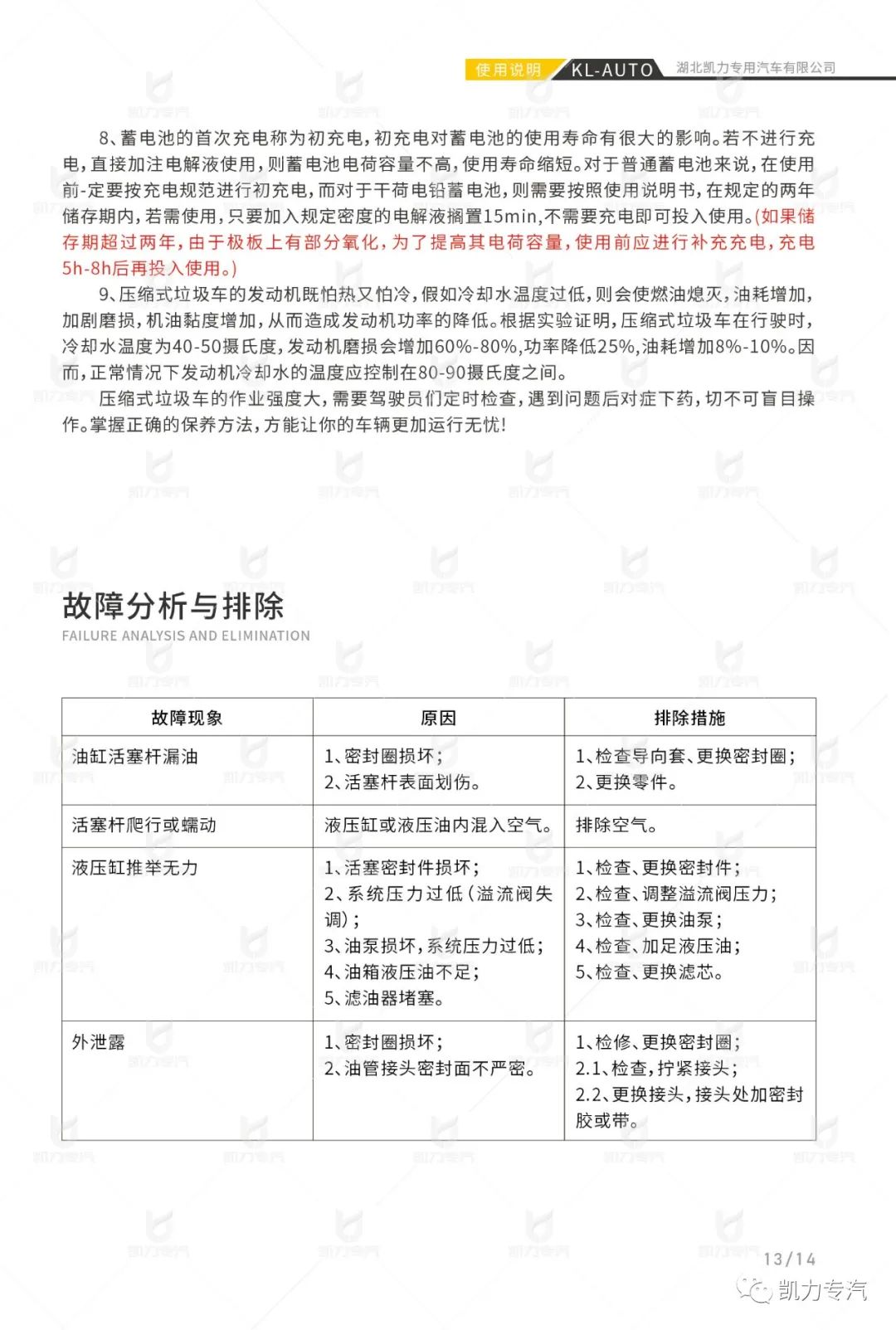
在这里,为您提供最新的企业动态,行业资讯,市场焦点,让您及时了解市场变化、把握行业脉搏。
【操作视频】凯力风系列 路面养护车操作与 维护
【操作视频】凯力风系列洗扫车操作视频
合金牌号 厚度、用途等
30分钟内快速回复
一对一设计定制生产方案